МБДОУ «Детский сад "Дружная семейка" компенсирующего вида" Заинского муниципального района РТ/ Татарстан Республикасы Зәй муниципаль районы «Компенсацияләу төрендәге “Тату гаилә” балалар бакчасы” мәктәпкәчә белем бирү муниципаль бюджет учреждениесе.
Визитная карточка
| Адрес: | 423520, Республика Татарстан, Заинский район, г. Заинск, ул. Ленина, д. 3 |
| Телефон: | +8/85558/72637 |
| E-Mail: | zaidrsem@mail.ru |
| Министерство: | Министерство образования и науки Республики Татарстан |
| Короткое название: | МБДОУ "Дружная семейка" |
| Руководитель: | Петрякова Мария Юрьевна |
| Год основания учреждения: | 1968 |
| У нас учатся: | 68 воспитанников |
| У нас учат: | 21 педагог |
Структура и органы управления образовательной организацией/ Белем бирү оешмасының төзелеше һәм әгъза идарәсе
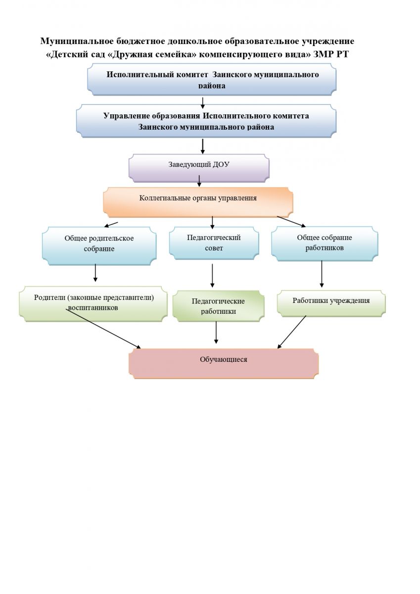
Структура (схема), органы управления дошкольного учреждения МБДОУ "Дружная семейка"
Информация:
а) о наименовании структурного подразделения (органа управления);
- Единоличный исполнительный орган - заведующий дошкольным учреждением
- Коллегиальные органы: общее собрание работников, педагогический совет, общее родительское собрание
Структурных подразделений у образовательной организации нет.
б) О фамилиях, именах, отчествах (при наличии) и должности руководителей структурных подразделений:
Единоличным исполнительным органом образовательной организации является руководитель образовательной орга низации, который осуществляет текущее руководство деятельностью образовательной организации - заведующий образовательным учреждением Петрякова Мария Юрьевна
Коллегиальные органы управления:
Педагогический Совет
Председатель: заведующий образовательным учреждением: Петрякова Мария Юрьевна
Общее собрание работников
Председатель: старшая медсестра Тихонова Ольга Сергеевна
Общее родительское собрание
Председатель: представитель родителей (законных представителей) Лукина Е.Р.
Структурных подразделений у образовательной организации нет.
в) о месте нахождения структурных подразделений
Органы управления образовательной организацией осуществляют свою деятельность по адресу: 423520, Республика Татарстан, Заинский муниципальный район, г. Заинск, ул. Ленина, дом 3
Структурных подразделений у образовательной организации нет.
г) об адресах официальных сайтов в сети "Интернет" структурных подразделений (при наличии):
Органы управления образовательной организацией собственного сайта не имеют. Органы управления образовательной организацией используют официальный сайт - https://edu.tatar.ru/zainsk
Структурных подразделений у образовательной организации нет.
д) об адресах электронной почты структурных подразделений (при наличии)
Органы управления образовательной организацией используют электронную почту Учреждения: zaidrsem@mail.ru
е) о наличии положений о структурных подразделениях (об органах управления) с приложением указанных положений в виде электронных документов
Положение о педагогическом совете
Положение об общем собрании работников МБДОУ
Положение об Общем родительском собрании
Структурных подразделений при МБДОУ "Дружная семейка" компенсирующего вида" - нет
Навигация по разделам
- Основные сведения/ Төп мәгълүматлар
- Структура и органы управления организацией/ Белем бирү оешмасының төзелеше һәм әгъза идарәсе
- Документы/ Документлар
- Образование/ Мәгърифәт
- Руководство/ Идарәчелек.
- Педагогический состав/Педагогик составы
- Материально-техническое обеспечение и оснащенность образовательного процесса. Доступная среда/ Белем бирү процессының материаль-техник белән тәэмин ителүе Белем бирү процессын матди-техник тәэмин итү һәм җиһазландыру Уңайлы мохит.
- Платные образовательные услуги/ Түләүле белем бирү хезмәтләре
- Финансово-хозяйственная деятельность/ Финанс-хуҗалык эшчәнлеге
- Вакантные места для приема (перевода) обучающихсяа/ Вакант урыны кабул итү өчен
- Стипендии и меры поддержки обучающихся/Стипендия һәм башка төрле материаль ярдәм
- Международное сотрудничество/Халыкара хезмәттәшлек
- Организация питания в образовательной организации/Мәгариф оешмаларында туклануны оештыру
- Образовательные стандарты и требования/ Белем бирү стандартлары һәм таләпләр














